wvs黑色官方下载最新版本截图
wvs黑色官方下载最新版本介绍
Weverse 黑色版是专为全球韩流粉丝量身打造的明星互动与资讯平台,整合了明星动态追踪、独家内容解锁、粉丝社群互动及官方周边购物等多元功能,成为粉丝获取偶像官方资讯、参与专属活动、连接同好的核心渠道。
官方简介
作为韩流领域极具影响力的官方平台,Weverse 黑色版覆盖众多顶级韩流艺人及团体,无论是偶像组合的最新行程,还是艺人的独家自拍、幕后花絮,均能通过平台第一时间获取。平台不仅解决了粉丝 “找资讯难、参与活动难” 的痛点,还搭建了多语言沟通桥梁,支持全球粉丝跨越语言障碍互动。同时,其官方授权的周边购物板块,为粉丝提供正版商品购买渠道及售后保障,让追星过程更便捷、更安心。从日常关注偶像动态,到参与线上活动、购买周边,粉丝的多样化追星需求均可在该平台一站式满足。

软件特色
1、清新明快界面设计:软件界面采用清新明快的风格,色彩搭配符合韩流审美,功能分区清晰明了,视觉体验舒适,让用户在使用过程中感受焕然一新的愉悦感,提升追星时的心情。
2、完备社交聊天功能:具备强大的社交聊天功能,不仅支持粉丝之间一对一聊天,还可创建粉丝社群,方便同好聚集交流。同时,社群内可发起话题讨论、分享追星心得,引领韩流粉丝社交新潮流。
3、丰富动态互动功能:拥有点赞、评论、转发、留言等丰富的动态互动功能,粉丝可对艺人动态、其他粉丝分享内容进行互动,无论是表达对偶像的喜爱,还是与同好交流想法,都能轻松实现,互动频繁且乐趣无穷。
4、便捷内容分享功能:支持一键将平台内的艺人动态、独家内容、自己的追星分享等,分享至微信、微博、Instagram、Twitter 等各大主流媒体平台,方便粉丝向好友推荐,邀请更多同好一起参与追星。
软件亮点
1、实时行程精准追踪:实时更新艺人的详细行程信息,包括活动出场时间、地点、参与活动类型等,粉丝可提前获取信息,合理安排应援活动,不错过偶像的每一个重要瞬间。
2、会员专属独家内容:开通会员即可解锁艺人自拍、团体合照、未公开幕后视频等专属内容,这些内容仅对会员开放,为粉丝提供独一无二的追星福利,满足粉丝对偶像私密动态的期待。
3、多语言一键翻译:支持一键翻译全球粉丝与艺人的发帖内容,无论粉丝使用何种语言交流,或艺人发布非母语动态,均能快速准确翻译,彻底打破语言障碍,让全球粉丝轻松沟通。
4、官方正版周边购物:平台设有官方周边购物板块,涵盖专辑、艺人同款服饰、饰品、生活周边等多种商品,所有商品均为官方授权正版,且提供完善的售后保障,粉丝可放心购买偶像同款。
wvs怎么取消关注社区?
1、打开wvs后,登录账号,在“主页”点击最上面的“+请搜索您关注的艺人!”;

2、接着选择想关注的艺人,或者直接搜索艺人姓名也是可以的,并点击后面的“加入”;

3、比如加入“thuy”,加入成功后,明星的行程、演唱会或活动,都会第一时间通知;

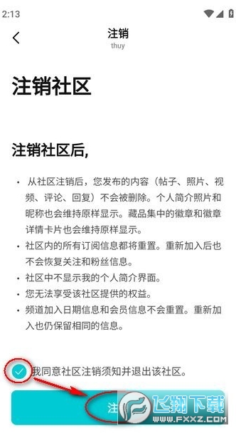
4、如果要“取消关注社区”,就在明星社区界面点击右上角的三个点,并点击“注销”;

5、看一下注销说明,勾选“我同意社区注销须知并退出该社区”,点击“注册”;

6、最后点击“确定”,就注销成功了,首页就“+”那里就没有这个关注社区了。









