雷霆战神游戏截图
雷霆战神游戏介绍
雷霆战神游戏是一款热血的传奇类ARPG网页游戏,经典传奇游戏《雷霆战神》手机版最新推出,每个场景都1:1还原端游经典布局,游戏保留原汁原味的万人攻城、自由PK等经典设定,所有技能都保留原始打击感,将带你重温通宵蹲守BOSS的青春记忆!快来下载吧!
雷霆战神简介
《雷霆战神》是一款高攻速单职业全新带鉴宝版本,爆率超高的强力宝物装备刀刀切割,刀刀吸血带给玩家超爽的PK打怪体验,充值红卡拿到手软!!
雷霆战神攻略
各位看客老爷们,这一次小五带来了一篇非常实用的秘籍。

之前好多玩家反应,“为什么我战斗力高却打不过我排位下面的”,“为什么我冲了1000块钱,还没有冲了500的战力高”。

当然肯定还有不少玩家面对养成属性,也会不知所措,不清楚究竟该怎么提升,不过这次就不用担心了,小五亲自来助你打好游戏基础。
我相信,不管是新手玩家还是老玩家,在玩了几天后,都会了解到这款游戏的基本概况,在这里我也就不再重新介绍里面的内容了,不过我们还是要了解一下战力提升的具体概况。


在提升之前,我们需要注意的几个养成属性:

好了,基础属性说完了,我们来聊聊怎么给三个人物提升。
首先一点,我们要了解游戏中的三个人物:战士、道士、法师。这三个职业侧重点不同有些基础属性需要进行相应的调整。



龙魂对基础属性的提高有目共睹

那么基础属性说完了,现在来说说如何让自己的人物更强力。


点开秘籍页面左上角大家可以清楚的看到所有秘籍的属性

这金灿灿的一片亮瞎了我的24K氪金狗眼



而且最重要的一点,战纹寻宝是有每周额外的累计奖励的:寻宝125次可以获得4080战纹碎片,2周即可换一个金色战纹,有没有惊喜到?而且保底给的金色战纹如果没有用了,可以直接分解成战纹碎片,去兑换新的金色战纹哦。
接下来是基础篇的最后一个:羽翼。
羽翼这玩意相信大家肯定不陌生,每天我们的客服都会收到关于羽翼升阶的问题。

一般来说祝福值并不一定到满,一般会在三分之二左右的地方升级,不过羽毛越多越能防止羽毛不够而祝福值清空的风险,建议大家升级到4阶即可,当然有羽翼活动可以2-5倍提升祝福值可以很大程度降低玩家的成本。
雷霆战神游戏礼包码
以下几种形式可供选择:
1. VIP666,VIP777,VIP888,VIP999
2. VIP666;VIP777;VIP888;VIP999
3. VIP666与VIP777、VIP888、VIP999
4. 大神666、大神777、大神888
兑换方式:
进入游戏,点击右下角的【设置】,接着选择【礼包兑换】,然后输入礼包码(注意大小写,不可有空格)。
雷霆战神优势
1、角色成长:通过战斗升级,解锁强力技能和连招,搭配不同武器和天赋打造独特战斗风格。
2、副本与Boss:挑战多样副本和Boss,考验操作和策略,赢丰厚奖励。
3、装备收集:打怪、做任务或参与活动获取装备,通过强化、镶嵌提升属性。
4、PVP竞技:在竞技场与其他玩家实时对战,提升排名和声望。
5、公会系统:加入或创建公会,参与公会任务和战,结识朋友。
雷霆战神如何添加好友
1.玩家进入游戏之后可以直接在页面中点击右侧的邮件即可。

2.之后在弹出的页面中,点击好友之后,直接点击添加好友即可进行下一步操作。

3.最后在弹出的添加好友页面中输入玩家的昵称之后即可成功添加好友。

雷霆战神游戏职业与系统攻略
游戏职业:战士、法师、道士,游戏首选职业战士,战士血多防高,能保护后排法师、道士,第二职业最好是法师,输出高有高伤害,第三职业就道士。
游戏人物角色界面包括:装备,角色,升阶系统三部分。
角色件装备工11件,基础装备8件和2个特戒和一个官印。系统功能包含特戒、神装、传世、宝物、装扮、战纹、角色,合击,转生,羽翼;
系统开启介绍:
合击系统:任务关卡第10关激活火龙之心后开启;
特戒系统:任务关卡第30关激活神龙之戒后开启;
神装系统:人物等级达到10级开启;
羽翼系统:人物等级42级开启;
宝物系统:人物等级达到45级开启,包含三种玩法:龙魂、玉佩、心法;
战纹系统:人物等级达到52级开启;
装扮系统:时装玩法,外显型道具,可快速提升属性;
转生系统:人物等级80级以上使用转生丹或者超过80级以后降低人物等级后激活系统;
传世系统:人物等级3转开启;
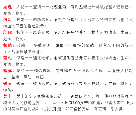
技能界面中包括:人物职业技能、内功、经脉、秘籍四个玩法;
技能玩法介绍:每个职业都是有5个技能,达到相应等级后激活;
内功玩法介绍:这个技能是一个被动句属性加成技能,激活后有内功值,内功值有的情况下可以抵消当前受到伤害的20%,内功等级提升内功值也就越多,抵消的伤害百分比也会增加。
友情提示:内供系统提升金币消耗较高,建议先升级人物技能,等级固定后升级内功!
经脉系统介绍:人物等级35级开启,每次消耗10个经脉丹,道具可通过BOSS、关卡奖励、日常副本产出,也可直接从游戏商城购买;
秘籍系统介绍:开启条件人物等级1转,开启后有9个技能格子,每个格子到达相应等级后开启,开启后可直接进行秘籍镶嵌;
友情提示:相同等级的秘籍是可以被替换的,但是低级秘籍是不能替换高级秘籍。已经镶嵌的秘籍是不能取下来的,只能用其他秘籍替换来!

历练系统介绍:
历练包括:爵位、神器、勋章、图鉴、威望五个玩法;
爵位:任务关卡通过50关开启,爵位提升需要做每天的日常任务,这里告诉大家个秘密,每天最好所有的任务都做了,这些任务都是基础,再做了基础任务之中可以提升爵位,同时获得官印,爵位等级越高给的相应奖励越多,每次的爵位晋升都是会有相应的奖励。
神器:任务关卡通过5关开启,任务关卡每次通过5关后奖励道具碎片,收集相应数量的碎片后激活神器。神器可提升,提升后有相应的属性加成。建议玩家尽量多打关卡,关卡通关后可获得丰厚的道具奖励,包含:元宝、金币、装备、材料等。
勋章:任务关卡通过5关开启,勋章提升需要人物系统达到相应的条件后开启;涉及系统包括:翅膀系统、强化系统、精炼系统、制造系统、内功系统、龙魂系统和技能等级,勋章激活后默认为玩家增加暴击和抗暴击效果。
图鉴:属于收集玩法,玩家可通过行会BOSS、每日签到、充值活动,VIP等级奖励等途径获得,达成要求可通过点击图片查看,激活后默认为人物增加基础属性;图鉴中最后3个是给单职业加成的图鉴,建议优先提升人物本职业图鉴。激活需要本职业金装,职业金装可以在商场购买,有5折优惠的购买最佳,充值活动也是有送的。
威望:游戏开服第二天人物等级达到70级开启,获得威望的方式可以点击获取威望查询,这里主要介绍威望的好处,威望越高,对比自己威望的玩家可以造成7%的额外伤害增加,起到一个威慑作用。
锻造系统玩法介绍,锻造包括:强化、精炼、铸造、兵魂
强化:这个好理解就是强化装备,背包中有个熔炼,把没用的装备进行熔炼获得金币和强化石,强化装备位置增强人物属性。强化建议优先强化战士装备。
精炼:精炼位置的开启根据人物等级有关,装备精炼获得相应属性,开着精炼增加的属性不多但是精炼石的获取还是比较容易的,前期精炼很容易提升,秘境BOSS,击杀附近的人,参与击杀野外BOSS都是可以获得精炼石的。
兵魂:人物等级70级开启,开启兵魂礼包,获得相应兵魂激活的道具,所有兵魂激活后,会给自身的武器增加外观效果,
背包:给大家存放东西使用的,主要功能分解,存放装备,道具,战纹,可以夸大装备空间,个人感觉没有必要介绍,大家看看就可以的
右下合击标志,可以手动释放可以自动释放,左上点击人物头像,里面有个开启关闭按键,
合击技能手动释放是在个人PK中,可以把握最适合的机会释放合击技能。
下面主要介绍一下合击技能提升方式是在开服时候有个限时倒计时的那个时间,完成任务获得碎片,然后在合击里面激活,升级合击伤害,减少合击冷却时间,任务相对比较难,但是合击的效果还是很明显的
副本:副本是大家获得材料,升级,提升战力最快捷地方之一,咱们这个游戏的副本包括:材料副本,经验副本,通天塔,玩法,守护神剑
材料副本:目前材料副本只有4个,铸造,经脉,羽毛,龙魂基本的升阶材料
经验副本:经验副本获得的经验和人物,所以大家最好23:30或者睡觉前打。早上打经验副本经验比较少。
通天塔:爬塔获得经验,战纹、战纹精华,爬塔越高每天领取的战纹精华越多。同时没挑战10层有一次摇奖几率,获得摇奖转盘中的奖励。
玩法:没什么要介绍的,里面是有时间的,注意时间就好了,但是里面的奖励挺多的
BOSS系统:这个玩游戏的大家都是明白的,就是杀BOSS爆装备材料什么的,这个没什么好说的,但是主要介绍一下野外BOSS是可以PK的,这个只要参与击杀BOSS就可以获得奖励,只有第一奖励是最好的,秘境BOSS只有归属玩家才可以获得奖励,BOSS之家只有VIP2以上玩家可以打,每2个小时刷新一次。
竞技:竞技中包括三个附近人挑战,王者争霸,血战矿洞
竞技有PK值限制,PK值100后,要等PK值降低100以下才能继续挑战,每天24点发放玩家前一天竞技挑战的奖励。所以这个多多打有经验有金币,还有奖励。
王者争霸:王者争霸每天10:00-22:30点时间挑战战,每天挑战提升段位,,每周日22:30结算,下周一发放奖励,领取奖励。段位越高给的奖励相应越好。挑战次数每2小时回复1次,最多累积6次。
血战矿洞:可以获得黑石,兵魂礼包碎片,兵魂礼包,是升阶兵魂使用的材料。兵魂可以增加武器外观效果。每天可以开采4次,掠夺5次,建议刷到天魔矿工,可以获得兵魂礼包。
游戏内福利界面介绍:福利中有签到领取东西,登陆送好礼,月卡激活,特权月卡领取特权奖励,公告以及激活码。
开服活动:开服特惠礼包,等级竞技,铸造竞技 限购礼包 铸造榜 全民BOSS 连充返利 累计礼包 龙城争霸 每日充值
特惠礼包:特惠礼包每一个礼包提升战力和性价比还是挺高的。
等级竞技:提升人物等级领取奖励,这个是限时的,活动7天
铸造竞技,铸造榜这个活动是第一天的活动,第二天发放奖励,这个每天的活动是不一样的,友情提醒这个建议3个角色平均提升,拿排行榜,第一名可以获得称号。活动结束后主要升战士。
全民BOSS鼓励大家多打BOSS,有元宝装备等奖励,这个大家不要忘了领取就好,
充值玩家注意了,每日充值奖励和累积充值礼包等,都是在开服活动中。
雷霆战神亮点
1、极致视觉与战斗体验:画面精致,技能特效华丽,战斗流畅爽快,带来沉浸式体验。
2、福利丰厚与成长便捷:提供元宝回收、装备保值等福利,降低付费压力,挂机和AI功能节省时间,适合碎片化游玩。
3、经典情怀与创新玩法:完美复刻传奇1.76版本,同时融入战宠、奇门等深度系统,让老玩家回归有新鲜感。
4、高自由度与丰富社交:开放式地图自由探索,支持万人同屏,公会、组队副本等社交玩法强化互动。









