豆包 12.1.0 最新版截图
豆包 12.1.0 最新版介绍
豆包app是干嘛用的?豆包是抖音团队字节跳动公司推出的一款ai语言聊天大模型软件,是一款可以和用户进行智能ai对话的聊天产品。抖音豆包聊天软件与其他的ai聊天工具不一样,它是一个更加亲民的聊天工具,主要为用户们提供各种生活上相关的话题,内置了豆包生活聊天、超爱聊天的小宁、英语学习助手和全能写作助手四大产品功能。
豆包app怎么批改作业
第一步,下载豆包app。目前是全免费的。
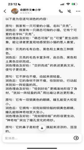
第二步,搜索“命题作文”,找到图片里这个,添加。

第三步,在孩子大致写了初稿以后,进入命题作文,输入修改指令。具体的指令放在最后,可以直接复制修改。

第四步,静待逐句润色。

第五步,将润色的内容打印出来,看看还有什么地方要改的,让孩子读一读然后抄到作文本上。

这个AI修改出来的内容,基本是尊重原文的逻辑的,用词也不会特别成人化。就是那种“稍微剪一下就变美很多”的感觉。
命令内容:小学X年级习作《 X 》,我将给你一段作文初稿,请逐句润色。
要求:列出原句、润色后的句子,以及润色的理由和好处,最后罗列出润色后的全文。字数要求润色到X字。
软件介绍
1. 豆包生活聊天提供了丰富多彩的生活话题,如美食、旅行、健康等,让用户可以和豆包进行有趣的对话。
2. 超爱聊天的小宁是一个可爱的机器人助手,能够陪伴用户聊天,分享笑话、小故事等,让用户感受到温暖和快乐。
3. 英语学习助手和全能写作助手提供了丰富的英语学习资源和写作辅助功能,帮助用户提升语言能力和写作水平。
豆包APP怎么创建AI智能体?
打开豆包APP,点击右上角的【加号】图标。

在弹出的选项中,点击【创建AI智能体】。

打开创建AI智能体页面,输入名称、设定描述以后点击右上角【一键完善】。

内容完善后,再点击下方的【创建智能体】即可。

软件特色
1. 软件是由抖音团队开发的,具有丰富的内容和独特的用户体验,能够满足用户的各种聊天需求。
2. 豆包使用了先进的ai技术,能够理解用户的话语并做出智能回复,让用户感觉在和一个真实的人进行对话。
3. 豆包的软件界面简洁明了,操作简单方便,用户可以轻松上手并享受与豆包的互动。
豆包APP怎么生成作品
打开豆包app,点击豆包进行对话。

在对话界面, 点击下面的图片生成。

最后输入关键词就可以生成图片作品了。

软件亮点
1. 豆包提供了多种聊天模式和功能,让用户可以根据自己的喜好选择不同的交流方式,增加了使用乐趣和互动性。
2. 软件更新及时,不断推出新的话题和功能,保持了用户的新鲜感和兴趣,让用户可以持续享受与豆包的互动体验。
3. 豆包不仅是一个聊天工具,更是一个陪伴用户生活、学习、娱乐的智能助手,为用户提供了全方位的服务和支持。









