黑阈app(原黑域) 4.2.29.1安卓版截图
黑阈app(原黑域) 4.2.29.1安卓版介绍
黑阈APP(原黑域)是一款实用的手机优化与后台管理工具,专为安卓用户打造。它能够智能阻止应用在后台持续运行,从而减少电量消耗,释放内存空间,提升手机运行速度。软件界面简洁,操作方便,用户可根据需求灵活设置管理规则,实现高效节能。黑阈无需频繁手动操作,即可保持系统流畅稳定,是想要延长续航、优化性能用户的必备神器。

黑阈怎么使用
1、首先,我们要在手机中安装“黑域”APP,然后在电脑中下载好ADB工具,并解压到电脑里面;

2、接着,在手机中运行“黑域”软件,仔细阅读他的向导;

3、直到切换到“使用”项目卡;

4、点击“使用”项目卡中的“进入黑域”按钮;

5、接着,点击提示框中的“开发者选项”按钮,快捷进入我们系统的“开发者选项”;

6、进入“开发者选项”后,点击打开我们手机的“USB调试”;

7、并点击“允许”按钮;

8、接着,通过USB数据线将我们手机连接到电脑中,同时将我们手机连接电脑的方式设置为“媒体设备(MTP)”;

9、接着,我们会收到“允许USB调试”的提示框,点击“确定”按钮;

10、(如果你希望以后不需要再确认,可以先勾选“始终允许这台计算机进行调试”,然后再点击“确定”按钮);

11、接着,打开我们电脑中ADB文件目录(注意图中的目录路径),在空白处按着键盘上的“shift键”然后点击鼠标的右键;

12、点击“在此处打开命令窗口”项目;

13、接着。在弹出的命令窗口中输入“.\adb devices”命令,查看我们已经连接到电脑的手机;

14、待我们的设备列举出来后,输入命令“.\adb -d shell sh /data/data/me.piebridge.brevent/brevent.sh”,从而完成我们对黑域手机端的授权;

15、接着,我们就可以正常的进入黑域了,点击某个你想不让它后台运行的应用;

16、然后点击右上角的“选择/取消选择”按钮,来选择该应用;

17、接着,再点击右上角的“禁止”按钮,即可使得黑域可以在你不用该应用时,智能切断该应用的后台运行;

18、黑域还支持切断系统应用的运行,但是我们最好不要随便黑域我们的系统应用,避免系统出错。当黑域某个应用出现系统出错时,我们可以通过重启手机解决问题;

由于每次系统重启黑域的权限会被撤销,所以使用黑域时尽量不要重启或关机哦。
黑阈怎么激活
1、打开手机设置里面的开发者模式(如果手机上没有显示开发者模式,请点击7次你的硬件版本号,它会提示你已经开发者模式;

2、进入开发者模式后,下滑页面找到并打开无线调试后(图2),


3、二次点击无线调试,里面还有一个无线调试,打开就可以了,然后返回黑阈软件主界面。

4、此时返回黑阈主界面后,会有一个弹窗,点击无线调试端口(图4),

5、再点击左边的开发者选项(图5),在第一步下载完(并打开)黑阈后,给黑阈一个允许的通知权限,前面弄完可以跳过此步骤。

6、手机下滑通知栏你们会看到的界面,如果你的通知栏没有显示这个界面的话。

7、请打开你的设置,进入应用与权限,找到黑阈软件的权限,通知里面设置成允许通知(某米的机子记得切换到原生通知),在通知栏处输入无线调试里面自动生成的六位无线配对码,

8、两个弹窗过后会显示(图8),再次返回黑阈显示正在调试启动...

9、到此,黑阈就激活成功了doge

(这步弄完以后,开发者模式及软件后台就可以(关\退了),退了以后授予软件的权限就掉了,下次使用需再次激活授权。
黑阈怎么配对
1、安装完APP后,您可以点击“进入黑域”按钮。

2、接下来,请在手机上运行“黑阈”软件,并仔细阅读其向导说明。
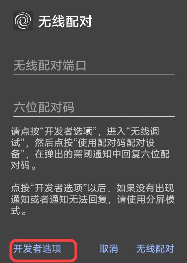
3、之后,点击开发者选项,并选择“无线配对”。

4、在无线配对界面中,您会看到“无线调试”的选项。

5、点击进入“无线调试”页面,您可以选择使用配对设备进行连接。

6、随后,在无线配对过程中,您需要输入六位配对码以完成连接。

7、一旦配对成功,页面上会显示“已连接无线调试”。

8、再次进入“黑阈”软件后,系统将开始获取应用信息,此过程可能需要稍等片刻。

9、不久之后,您就可以成功获取到所需的应用信息了。










